关于遂溪县2025年中央财政衔接推进乡村振兴补助资金(巩固拓展脱贫攻坚成果和乡村振兴任务)——发展农村集体经济项目实施主体名单的公示

作者: | 来源:本网 | 时间:2025-06-27 点击数:- 分享到:

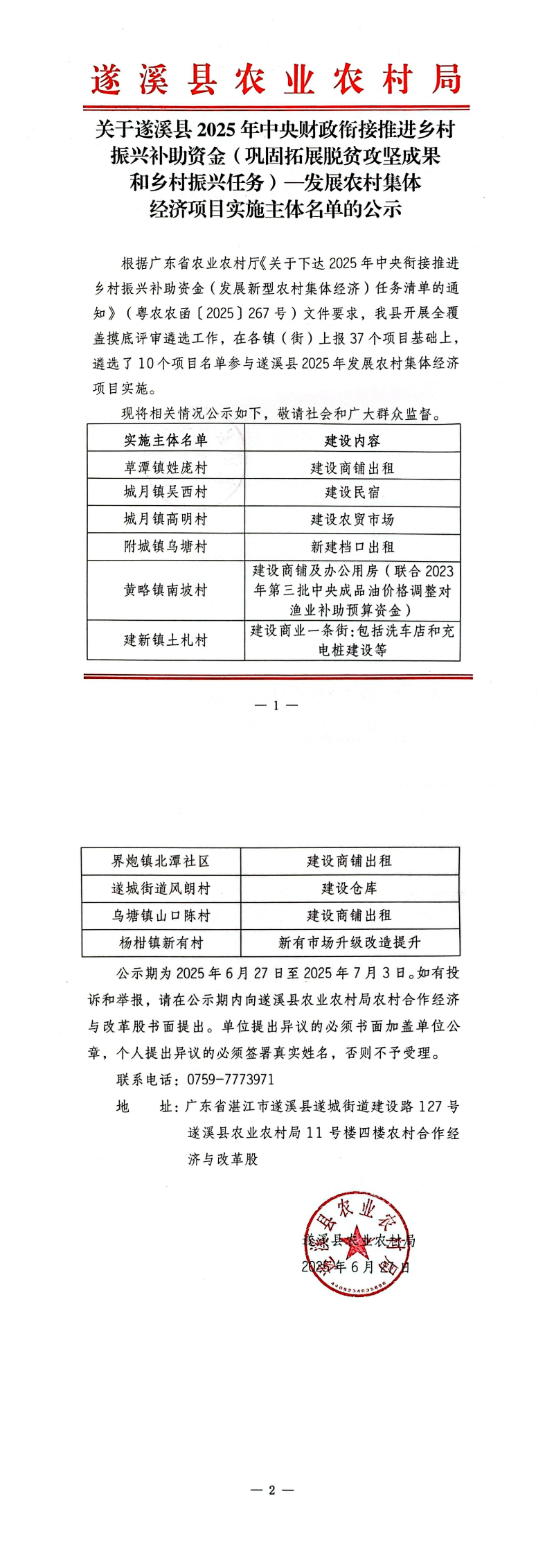
关于遂溪县2025年中央财政衔接推进乡村振兴补助资金(巩固拓展脱贫攻坚成果和乡村振兴任务)——发展农村集体经济项目实施主体名单的公示_00.png

Baidu
map