搜索
工作动态
当前位置┃
首页
>
部门信息公开
>
卫生健康局
>
工作动态
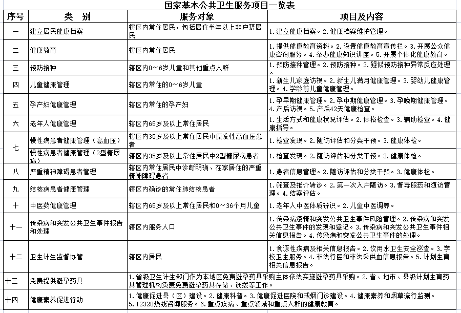
国家基本公共卫生服务项目一览表
作者: | 来源:遂溪县卫生健康局 | 时间:2024-01-05
点击数:
-
分享到:
map