当前位置┃ 首页 > 部门信息公开 > 自然资源局 > 政策文件
政策解读链接:《遂溪县建设项目征地拆迁补偿安置方案》的政策解读
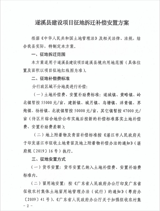
附件1:遂府规-2021-001遂溪县人民政府关于印发遂溪县建设项目征地拆迁补偿安置方案的通知(遂府〔2021〕3号).pdf