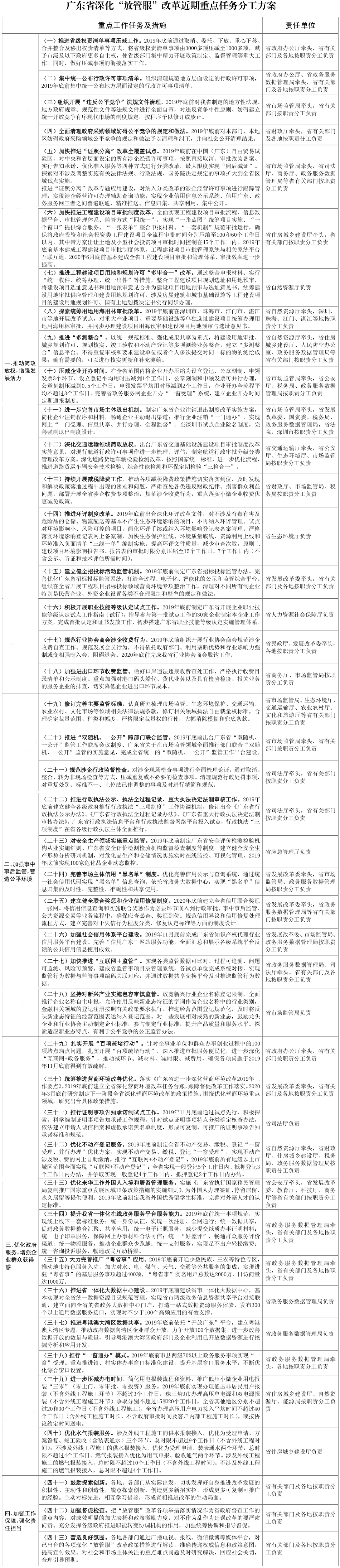
广东省人民政府关于印发广东省深化“放管服”改革近期重点任务分工方案的通知
粤府函〔2019〕395号
各地级以上市人民政府,省政府各部门、各直属机构:
为深入贯彻落实全国深化“放管服”改革优化营商环境电视电话会议精神和《国务院办公厅关于印发全国深化“放管服”改革优化营商环境电视电话会议重点任务分工方案的通知》(国办发〔2019〕39号),加快推进我省“放管服”工作,现将《广东省深化“放管服”改革近期重点任务分工方案》印发给你们,请认真贯彻执行。
广东省人民政府
2019年11月14日
  
链接:广东省人民政府关于印发广东省深化“放管服”改革近期重点任务分工方案的通知
